为帮助同学们培养良好的学习习惯,提升学习的热情与积极性,政治与公共管理学院策划并开展了“博学笃行逐梦,巧学善思启航”的新学期学习计划活动。在这场活动中,同学们的热情如同烈火,思考如同深海,他们精心制作出一份份内容丰富、创意无限的学习计划书。现在,就让我们共同欣赏同学们的优秀作品吧!
“博学笃行逐梦,巧学善思启航”新学期学习计划制定活动三等奖作品展示
学霸宣言:每一天我会想着我想要达到的目标,然后专注于想着这个目标时的感觉。朝着目标出发,按照计划提升自己,成为能给予自己力量的人。
——2022级社会工作本科二班李心雨
计划介绍:寒假学习计划主要围绕韩语学习与教资备考展开。韩语学习方面,计划按顺序学习延世韩国语1 从第五到第十单元内容,并整理语法、背诵 TOPIK 单词及练习口语,系统提升韩语能力。教资部分,包括了综合素质知识点背诵、科目二上课及背诵、科目三学习等,旨在全面掌握教资考试要点。通过合理安排,助力在寒假达成完成教资和 TOPIK 学习的主要目标。
学霸宣言:以梦为马不负韶华
——2024级法律事务二班高珊
学习计划:8:00 - 8:30复习之前学过的单词,重点标注出现卡顿的单词;8:30 - 9:30 学习新单词,利用正确学习方法高效学习背过新单词;9:30 - 9:45 短暂休息,伸展一下;9:45 - 10:45 强化记忆,遮住汉语说英语,遮住英语说汉语;10:45 - 11:00 休息放松 吃点水果,补充能量。;11:00 - 12:00 英语练习 完成一套英语练习题,比如阅读理解、完形填空或语法专项练习,限时完成,锻炼答题速度和应试能力。;13:30-15:30复习专业课知识并预习下学期所学知识。
学霸宣言:山高路远行则将至。
——2024级社会工作转科一班李亚楠
计划介绍:计划是成功的关键。目标明确,学业上争绩点4分、两门专业课超90分,还注重技能提升与实践拓展。课程学习分课前、课堂、课后三步。时间管理含每周和每日安排。自我评估通过定期总结、依结果调整计划,助力高效学习。

学霸宣言:少年如火也似骄阳,不畏险阻也不惧山高水长。
——2024级公共事业管理一班杜佳乐
计划介绍:这份学习计划分为四个阶段。第一阶段基础巩固,包括英语学习、专业书籍阅读等。第二阶段能力提升,有专业课程拓展和英语四六级练习等。第三阶段冲刺,进行英语模拟考和专业知识总结。第四阶段复习巩固,对英语错题复习和口语练习等。还强调每天至少睡8小时,遇到问题及时请教,养成良好学习习惯等注意事项。

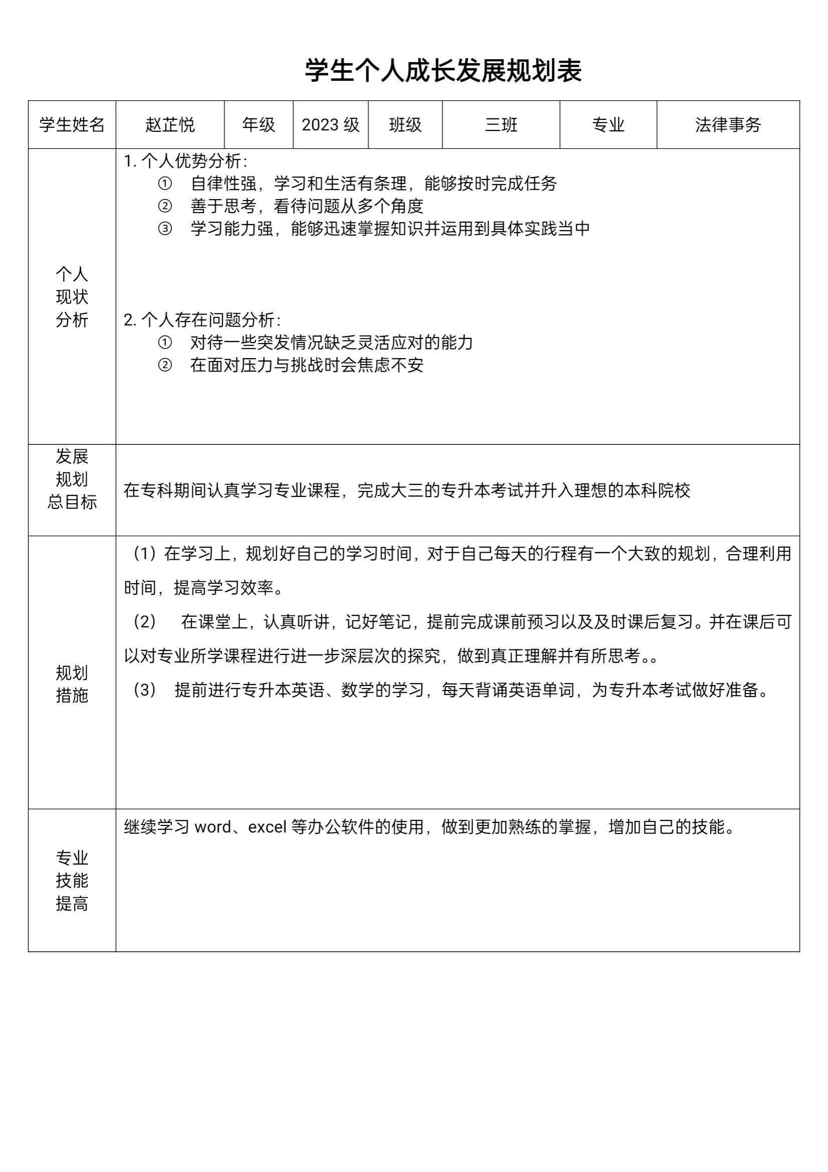
学霸宣言:那些看似不起波澜的日复一日会突然有一天让人看到坚持的意义。
——2023级法律事务三班赵芷悦
计划介绍:凡事预则立,不预则废,做好大学时期的规划对我们度过大学生活具有十分重要的意义,有了规划才能促使我们更好地前行。我将在大学期间认真学习专业知识,利用课余时间多参加实践活动;在大二期间,我会努力考取相关证书;在大三期间,我希望自己可以通过专升本考试,升入理想院校,为自己的专科生活画上一个完美的句号。没有人能一步登顶,唯有做好规划,付请努力,才能看到更为辽阔的风景。

学霸宣言:自省,自行,自醒。
——2023级法律事务(校企合作)一班刘胜男
计划介绍:一生活习惯:在家里要养成良好的生活习惯,勤打扫卫生,作息规律;二自我提升:通过阅读,观影,写每日计划,运动来提升个人修养,保持身体健康;三关于学习:每天学习英语单词,增加词汇量,并且回顾自己的专业知识,提高专业素质;四休闲娱乐:和好朋友见面,玩游戏等放松心情,陶冶情操;五心态改变:不断地充实自己,拥有良好的心态,使自己变得更加自信。

学霸宣言:上坡路难走,力行则将至。
——2024级社会工作专科一班李怡鑫
计划介绍:专业学习上,挑选经典著作深化认知、预习下学期内容,规划时间提升效率,做到课前预习、课后复习及自主深度学习。证书方面,平衡专业学习,为英语四级、计算机二级、普通话水平测试做准备。此外,对专升本科目不松懈,认真听讲复习备考,希望计划能够助力自身提升。

学霸宣言:求学之路,志在高远。身为大学生,我誓将以勤勉为舟,智慧为帆,遨游于知识的海洋。每一门学科,我都将全力以赴,精益求精,不仅追求分数的卓越,更致力于能力的全面提升。面对挑战,我将勇于探索,敢于创新,不断突破自我极限。同时,我乐于与同窗切磋琢磨,共享学术之乐,共筑梦想之巅。我坚信,汗水与坚持将铸就辉煌,我们必将在大学的舞台上绽放耀眼的光芒。
——2023级政治学与行政学四班杨巧巧
计划介绍:我的这份大学生寒假计划图表包括四个主要部分:时间规划、学习内容、周末与假期活动以及总结与调整。时间规划详细列出了每日学习时间,从上午9点到晚上9点,涵盖专业课程复习、英语能力提升、课外阅读与写作、技能拓展等。周末与假期活动安排了适当的放松和户外活动。总结与调整部分包括每周总结和假期结束前的总结,旨在全
面总结学习成果,为新学期做好准备。

学霸宣言:学无止境,勇攀高峰。
——2024级社会工作专科二班徐斯高
计划介绍:制定这个计划,是明确个人目标、定位与方向的关键。这个计划要求我深入了解自身兴趣、优势与不足,结合外部环境与机遇,促进自身发展。规划不仅是对未来的设想,更是行动的指南,帮助我在变化莫测的生活中保持定力,有序前进。通过不断反思与调整规划,我能更好地应对挑战,抓住机遇,实现自我超越与成长。因此,清晰而灵活地规划,是个人成功与幸福的重要基石。

此次活动的成功举办,不仅为同学们指明了学习航向,更构筑了一个共享智慧、交流心得的宝贵平台。相信同学们能够以本次活动为契机,不断创新和优化学习计划和学习方法,养成优秀学习习惯,努力实现个人发展目标。下一步,学院将持续创新,丰富活动形式与内容,形成人人勤学、人人善学、人人尚学的良好学风,激励学生用奋斗的青春实现人生价值。